按照《探花 员工招聘管理规定》,为满足武汉健康养老有限公司(以下简称“康养公司”)组建初期业务发展和日常工作需要,现面向系统内进行公开招聘。现将有关事项公告如下:
一、招聘原则
坚持公开、公平、公正的原则,双向选择、择优录用、人岗匹配。
二、招聘岗位及人数
本次内部公开招聘14人,其中,中层管理类岗位1人,专业技术类岗位13人。
表一:中层管理类岗位
单位 | 岗位名称 | 招聘人数 |
康养集团 | 合规风控部门负责人 | 1 |
表二:专业技术类岗位
单位 | 岗位名称 | 招聘人数 |
康养集团 | 行政综合岗 | 1 |
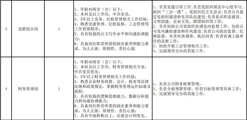
党群综合岗 | 1 | |
财务管理岗 | 1 | |
资金管理岗 | 1 | |
法律合规岗 | 1 | |
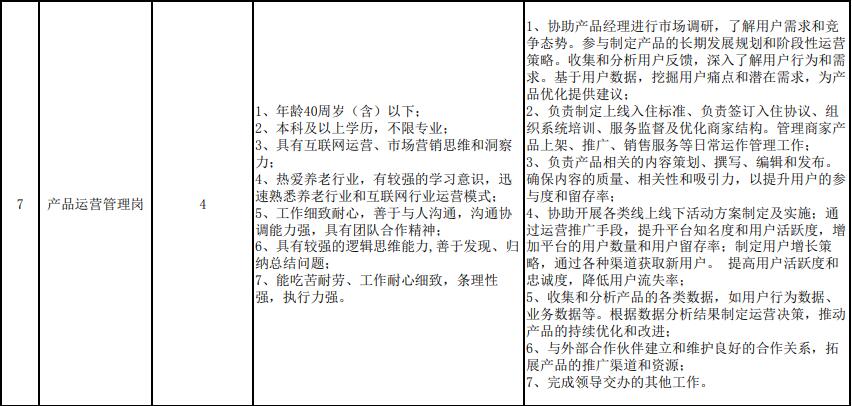
产品运营管理岗 | 4 | |
养老顾问管理岗 | 1 | |
营销宣传推广岗 | 1 | |
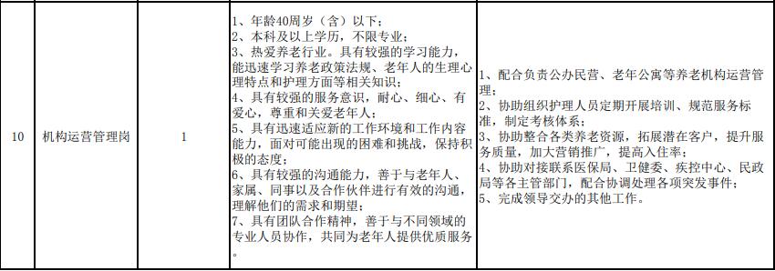
机构运营管理岗 | 1 | |
社区运营管理岗 | 1 |
三、招聘范围
探花 公司及所属各级次全资、控股企业签订劳动合同的在册在岗员工。
四、任职基本条件
(一)政治思想坚定,能认真贯彻执行党的路线和国家的政策规定,品行端正,爱岗敬业,遵纪守法。
(二)近三年年度考核应在合格及以上等次。
(三)具备胜任应聘岗位要求的相关能力。
(四)身体健康,能胜任应聘岗位工作。
(五)应聘部门中层管理岗位的,应在部门副职或相当职级岗位工作。具体按所属企业干部选拔相关规定执行。
(六)除上述基本条件外,应聘人员具备招聘岗位所列个性化要求者优先。
(七)应聘人员原则上学历要求本科及以上,特别优秀者可适当放宽条件。
(八)有下列情形之一者不予招聘:
1、受到组织处理或者党纪政纪处分未过影响期的;
2、因发生生产安全事故被追究相关责任未过相关规定时限;
3、法律法规规定的不宜聘用的其他情形。
五、招聘程序
本次内部公开招聘工作按照“发布招聘公告、资格审查与简历筛选、考试、考察、录用”等程序进行,每项工作程序的具体实施时间、地点、方式等情况,将以适当方式提前告知。
六、报名方式
(一)报名时间
2024年8月12日-2024年8月16日
(二)报名材料
参加内部公开招聘的人员,需填报《探花 公司内部公开招聘报名表》(一式两份),经所属二级单位审核盖章,并提供个人身份证、学历学位证书及认证报告、专业技术资格证书、职(执)业资格证书,以及有助于证明个人能力和工作业绩的其他材料等扫描件。
(三)材料投递
线上投递。请将报名材料压缩成一个文件包,在报名时间内发送至邮箱[email protected],逾期无效。邮件主题和压缩文件均按“姓名+应聘岗位”的格式标注。
七、应聘指南
(一)查询职位。应聘人员可通过探花 公司网站内部招聘栏查询具体招聘信息,下载报名表格。
(二)信息填报。报名信息将作为资格审查的重要依据,应聘人员务必如实、准确、完整填写,并对所填报的信息及材料真实性负责。如发现虚假信息,取消应聘者应聘或录用资格.
联系人:庞倩 周婷
联系电话:027-84713495 13971623875
附件:1、康养公司内部公开招聘岗位信息
探花
2024年8月13日







